【干货】当中秋遇上国庆,员工考勤休假HR必知的五大要点
发布时间:2017-09-30

在中秋+国庆的双重假期大礼包来临之际,HR们可要做好准备~
因为环球君预感,肯定有好多好多的员工要请假啦~请假太多有可能会影响到公司的运营,但是如果不让他们请假的话,又会影响到员工的个人的健康、心理和经济。
啊,好纠结~作为HR的你怎么办才好呢?
不过,不要慌张,我们会告诉你在这么“特殊”的时期,员工的考勤和调休怎么做才能更合理?
让你和员工都有一个棒棒哒的假期~
考勤管理,是对员工出勤情况加以考察的制度,包括员工迟到、早退、请假、旷工的现象。
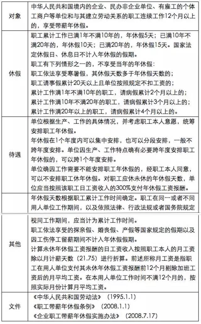
考勤管理工作,需要做好前期准备,主要包括制度准备、考勤设备准备、考勤管理者人员落实准备等等。其中具体的步骤包括:2、根据考勤管理制度,设计相关考勤方法,并准备打卡机等设备。3、做好考勤设备使用前相关员工的信息输入工作,并对应录入考勤系统的员工人数进行核对。由于有新入职员工和离职员工,这项工作需要不断进行调整。4、由HR对全体员工进行通知,并告知他们如何进行考勤,做好必要的培训,防止出现错误操作。5、在考勤制度和考勤机器上,对企业的工时制进行设置,例如有的企业采用综合计时制,有的采用标准工时制等。6、落实部门中具体负责日常考勤记录的人选,包括不同部门的考勤员工或人力资源部门的管理者。需要有专人或专用设备,对员工上下班的作息时间加以真实记录,尤其要注意保留原始记录的凭证。目前,企业内主要采用打卡或指纹式的考勤方法,每个员工使用一张ID卡或指纹来进行考勤。其工作流程是:1、设置基础数据,包括企业名称、使用年份、口令、密码等;2、设置企业内部不同部门信息,包括部门名称、考勤管理者权限、班次、上下班作息时间、假期日期、汇总表格式样、打印格式、核对格式等;3、输入人事档案的信息,包括员工的姓名、性别、ID编号、在职状态、入职日期等等;4、发放考勤卡,并请员工逐一领取、签收同时做好记录。在进行实际刷卡过程中,负责管理监督的考勤员工需要关注:另外,每个自然月的月底,由考勤员将ID考勤系统数据从电脑上导出,进行打印、统计,请员工核对信息并签字确认,最后交给人力资源部作为计算员工工资依据。在员工不能正常出勤的情况下,需要提出事假、病假、特殊休假、调休等情况,并上报领导批准。一旦获准后,工作包括三个方面:或者是通知请假员工允许假期,抑或安排员工享受带薪假期,又或者是安排员工在法定节假日休假。1、事假,即员工因为个人私事而不能正常出勤的假期,这种假期通常无法获得劳动报酬;2、病假,即员工因为生病期间需要就医,而申请一段时间停止工作的假期,这种情况下,企业和劳动者都需要遵照国家或当地政府的有关规定执行;3、工伤假,员工因公负伤,被认定为工伤后,可以享受停工留薪期的待遇。这种期间一般不超过12个月,伤情严重者,经过市级劳动能力鉴定委员会的确认,可以最多延长12个月。其相关待遇,根据《工伤保险条例》有关规定为准;4、婚假、丧假,即员工在工作期间内因结婚、丧事而可以获得的假期,其期限和待遇,参照国家及地方政府法律法规确定。5、女性员工假期,包括怀孕假、产假和哺乳假,假期和保护期,总共有22个月,在保护期间,企业不能以任何理由来解除、终止其劳动合同,除非该员工有严重违反法律法规、规章制度的行为。同时,严格按照规定,执行女员工的工资待遇,HR也需要经常采取走访等形式,保持同女员工的联系,及时解决问题。6、带薪年假,根据《职工带薪年休假条例》、《企业职工带薪年休假实施办法》确定,企业可以参考下面的做法:首先,企业内部所有员工入职时间不同,因此只能从新员工入职开始计算,当新员工进入企业之后的第一年,安排休年假时间截止日期为当年底12月31日;从第二年开始,享受的年假天数计时段,和全体员工自然年份计时段完全一致。其次,企业应该做好年假凭证、书面记录,及时向员工发放年假凭证并签收,当员工休年假申请时,必须填写凭证予以提交。这部分工作是指人力资源部门每个月对员工的考勤记录加以汇总,整理出考勤汇总信息之后,交给每位相关员工进行签字确认。对员工确认之后的考勤资料,进行整理、归档,并提供给财务部门,作为企业支付员工薪酬的计算依据。
在完成上述工作之后,HR部门每个月应该做一次考勤资料的整理归档工作,一般是按照部门来对档案袋进行整理归档,并按照档案的管理方式进行保存。普通情况下,保存时限为三年比较合适,当然,保存时间越是长远,对企业越是有利。
看了上面的内容,大家肯定知道假期中的考勤和调休管理问题有多重要了吧~
不过,掌握掌握假期管理中的法律问题以及学会规避风险,是成为一个专业的HR的基本素养。
为了帮助大家更好的了解假期问题,环球君特地摘录了相关法律指南,将用工实务中员工的各类假期进行归纳总结,结合司法实践中的处理规则,提醒您在假期管理中的法律问题及风险所在,大家看完之后记得收藏起来噢~(国家机关、人民团体和全民所有制企业、事业单位适用)
中秋+国庆的超“长”假期即将来临,大多数的员工是不是已经早已无心工作了呢?不过我们身为HR,在这个关键时刻也一定要坚守岗位~
毕竟假期诚可贵,工作价更高。在享受假期之前,HR宝宝们要做好自己的本职工作,假期才能更赞噢~
精彩预告
【时间】10月21-22日
【地点】上海世纪皇冠假日酒店
【课题】【高级财务课】酒店内控管理及筹备期财务管理
【精彩内容摘要】
1、酒店内控的基本原则和要素
2、酒店内审风险控制的实际操作
3、酒店内控案例分享
4、酒店筹开期节点管控
5、酒店开办费管理及开业采购
6、酒店筹开期账务
10月21-22日【上海世纪皇冠假日酒店】
【高阶财务课程】酒店内控管理及筹备期财务管理
10月28-29日【上海世纪皇冠假日酒店】
项目选型与管理模式选择
休闲度假时代,酒店类型发展与主流
酒店项目盈利能力构成和管理方类型的选择
11月11-12日【武汉】
酒店线上线下渠道整合应用、电商模式实战应用
渠道收益管理、借鉴OTA提升直销渠道生存能力
11月17-18日【上海】
中高端服务式公寓投资定位、特色服务与运营模式、公寓营销
11月24-25日【杭州】
酒店装修设计标准及差异化、装修现场精细化管控
12月9-10日【青岛 / 武汉 / 重庆】
酒店财务管理体系搭建(含酒店餐饮成本精细化管理与案例解析)